- Research article
- Open Access
- Published:
The association between believing staying active is beneficial and achieving a clinically relevant functional improvement after 52 weeks: a prospective cohort study of patients with chronic low back pain in secondary care
BMC Musculoskeletal Disorders volume 21, Article number: 47 (2020)
Abstract
Background
According to clinical guidelines, advice to stay active despite experiencing pain is recommended to patients with non-specific low back pain (LBP). However, not all patients receive guideline-concordant information and advice, and some patients still believe that activity avoidance will help them recover. The purpose was to study whether guideline-concordant beliefs among patients and other explanatory variables were associated with recovery. The main aim was to investigate whether believing staying active despite having pain is associated with a better functional outcome.
Methods
This was a prospective cohort study involving adults with non-specific LBP referred from general practices to the Spine Centre at Silkeborg Regional Hospital, Denmark. Patients reported on their beliefs about the importance of finding the cause, the importance of diagnostic imaging, perceiving to have received advice to stay active, pain duration, pain intensity, and STarT Back Tool. Agreeing to: ‘An increase in pain is an indication that I should stop what I’m doing until the pain decreases’ adjusted for age, gender, and education level was the primary explanatory analysis. A 30% improvement in the Roland Morris Disability Questionnaire (RMDQ) score after 52 weeks was the outcome.
Results
816 patients were included and 596 (73.0%) agreed that pain is a warning signal to stop being active. Among patients not considering pain as a warning signal, 80 (43.2%) had a favourable functional improvement of ≥30% on the RMDQ compared to 201 (41.2%) among patients considering pain a warning signal. No difference was found between the two groups (adjusted P = 0.542 and unadjusted P = 0.629). However, STarT Back Tool high-risk patients had a less favourable functional outcome (adjusted P = 0.003 and unadjusted P = 0.002). Chronic pain was associated with less favourable functional outcome (adjusted P < 0.001 and unadjusted P < 0.001), whereas beliefs about finding the cause, diagnostic imaging, perceiving to have received advice to stay active, or pain intensity were not significantly associated with outcome.
Conclusions
Holding the single belief that pain is a warning signal to stop being active was not associated with functional outcome. However, patients characterised by having multiple psychological barriers (high-risk according to the STarT Back Tool) had a less favourable functional outcome.
Trial registration
Registered at ClinicalTrials.gov (registration number: NCT03058315), 20 February 2017.
Background
The one-month prevalence of low back pain (LBP) is estimated to be 23.2%, and many individuals with LBP consult their general practitioner for treatment [1, 2]. In accordance with international guidelines for the management of LBP, healthcare professionals are expected to routinely provide advice to stay active [3,4,5,6]. However, this advice is inconsistently delivered [7]. Some primary care healthcare professionals believe that avoidance of activities and work will help the patient to recover [8], and as a consequence, their patients are also likely to believe that inactivity will facilitate recovery [9]. In addition, negative expectations for recovery, fear-avoidance beliefs, and catastrophic thoughts about their back pain may drive patients to request scans, diagnostics, and other secondary care specialist services [10]—often in conflict with guideline-concordant care.
The information and recommendations healthcare professionals provide about LBP to their patients may differ from what their patients perceive they have been told [11]. Moreover, what patients perceive to have been recommended may differ from what they actually believe will help them recover [11]. Thus, changing patients’ beliefs is considered a crucial factor for changing actual behaviour and has the potential to impact functional outcomes [12]. Effective delivery of information about the importance of remaining active and the patients’ role in self-management has been shown to reduce the utility of primary healthcare and reduce referrals to more expensive treatments in secondary care [13, 14]. Patients with multiple psychological barriers for recovery who are classified as ‘high risk’ according to The STarT Back screening tool are expected to have a poorer outcome than patients not in the high-risk group [14, 15]. More complex care may be indicated for this high-risk group—including specialist consultation—such that their identification was considered relevant to this study. Addressing psychological patients’ beliefs about staying active is likely to assist in individually tailoring the information and advice provided during an LBP consultation—leading to cost savings and improved treatment outcomes [4,5,6,7]. Furthermore, clinical guidelines include advice to stay active, do not recommend performing x-rays and MR scans to rule in, and recommend informing patients that finding the cause is often not relevant for recovery [6]. The importance of delivering guideline-concordant information and the importance of patients’ beliefs are, however, poorly understood [16]. Consequently, the overall purpose was to study whether guideline-concordant beliefs among patients and guideline-concordant information and advice provided by health care professionals are associated with better patient outcomes. To the best of our knowledge, this has not been studied prospectively in a population of patients with LBP being referred from primary to secondary care.
Aims
The main aim of this study was to investigate whether believing staying active despite having pain is associated with better functional outcomes among patients referred from general practice to an outpatient spine clinic in a secondary care setting in Denmark. Additional aims were to study the association between having received advice from a health professional to stay active, patients’ pain intensity, pain duration, and the STarT Back Tool and functional recovery. We hypothesised that patients who believe that staying active will help them recover would have higher odds of a 30%-improvement in the Roland Morris Disability Questionnaire (RMDQ) score after 52 weeks compared to patients who do not believe that staying active will help them recover.
Methods
This is a prospective cohort study with a 52 weeks follow-up. Reporting follows the STROBE guidelines for observational studies in epidemiology [17]. Data were collected from a consecutive series of adults with LBP as their predominant musculoskeletal complaint, referred from general practice to the regional Spine Centre at Silkeborg Regional Hospital. In Denmark, general practice is the first-line provider of healthcare and the gatekeeper to in- and outpatient hospital treatment [18]. All patients referred to the Spine Centre receive a digital letter with a link to an online questionnaire to be completed approximately one week before their appointment at the Spine Centre. To be eligible for this study, patients needed to be referred to the Silkeborg Spine Centre and have completed the electronic questionnaire.
Inclusion criteria
1. ≥ 18 years of age at the time of completion of the baseline questionnaire.
2. LBP is the primary cause of the referral to the Spine Centre.
Exclusion criteria
-
1.
Known spinal fractures, infection, or inflammatory disease.
-
2.
The LBP is suspected to be caused by malignancy.
-
3.
Unwilling to participate.
Data collection
All patients referred to the Spine Centre are routinely provided with a standard electronic questionnaire one week prior to their appointment. Patients reporting LBP as their primary complaint were provided with further information about voluntary involvement in this study and were asked whether they wished to participate. All data were self-reported in questionnaires. Patients could, at any time and without any consequence for their treatment, discontinue their participation. Consenting patients were requested to reply to extra questions in addition to the standard questionnaire and to complete another questionnaire after 52 weeks. Patients not responding to the 52-week questionnaire were sent reminder emails after two and three weeks and delivered postal reminders after four weeks. Patients who still did not respond were contacted by telephone.
The majority of questions included in the baseline questionnaire have been routinely administered since January 2016, with some adjustments following clinician-patient feedback to NR. The new questions included in the baseline questionnaire and the questions in the follow-up questionnaire were tested for face validity on 10 patients referred to the Spine Centre prior to this study. This testing process involved the patients completing the questionnaire with NR present and offering verbal feedback. This feedback led to minor question modifications. The RMDQ remained unchanged.
Baseline questionnaire
Patients were asked to rate their agreement with the following eight questions (explanatory variables). The primary explanatory was item 9 in the short form of the Örebro musculoskeletal pain screening questionnaire [19]. The validated Danish version of the item was applied [20, 21]:
- 1)
‘An increase in pain is an indication that I should stop what I’m doing until the pain decreases.’ (Mark one of 11 boxes displayed on a horizontal line (0–10 points), a higher score indicating higher agreement).
The scales were labelled 0 (do not agree) at the left side of the line and 10 (totally agree) at the right side. Scores of 0–5 were regarded as ‘disagreement’ and were coded 0; scores of 6–10 were regarded as ‘agreement’ and were coded 1.
Secondary explanatory variables were:
-
2)
‘I think that finding the cause of pain is important for my recovery’ (0–10). Scores of 0–5 were regarded as ‘disagreement’, and scores of 6–10 were regarded as ‘agreement’.
-
3)
‘I think x-rays and MR scans are an important part of my recovery’ (0–10). Scores of 0–5 were regarded as ‘disagreement’, and scores of 6–10 were regarded as ‘agreement’.
-
4)
‘Have you been advised by your general practitioner to stay active despite your back pain?’ (y/n).
-
5)
Have you been advised by a physiotherapist or chiropractor to stay active despite your back pain?’ (y/n).
-
6)
Pain duration (≥ 12 weeks, y/n).
-
7)
Numerical pain rating (0–10) [22].
-
8)
The STarT Back Tool (High risk, y/n) [23]. The STarT Back Tool is a patient-reported questionnaire, which allocates respondents with LBP to low-risk, medium-risk, or high-risk categories based on nine items [23]. Patients in the high-risk group are characterised by their holding a combination multiple psychological barriers (beliefs) to recovery (items 5–9), for example, being fear-avoidant, having worrying thoughts about recovery, having a low mood, and/or catastrophising [23].
Other included baseline variables: Health-related quality of life (EQ-5D-3 L) [24], age, gender, employment status, sick leave, educational level, smoking status, questions related to co-morbidity (previous surgery and present disease), and the baseline RMDQ [25].
Outcome
The outcome was the proportion of patients indicating a clinically relevant improvement on the RMDQ score after 52 weeks, adjusted for age, gender, and educational level. A threshold of 30% improvement between baseline and 52 weeks was considered a clinically relevant improvement [26]. This was based on a study from the UK, in which a 30% improvement in RMDQ between baseline and follow-up defined the clinically relevant improvement in function [27].
Statistical analysis
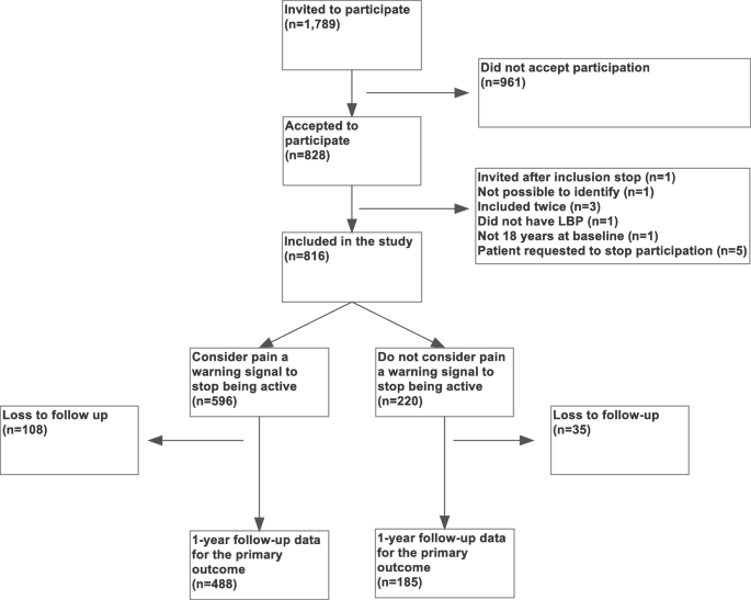
Reporting of baseline characteristics includes numbers (%) for categorical variables and means (SD) or medians (IQRs) for continuous variables depending on the distribution of the data. Responses (0–5 or 6–10) to the question ‘An increase in pain is an indication that I should stop what I’m doing until the pain decreases’ was considered the primary explanatory variable. Responses to ‘I think that finding the cause of pain is important for my recovery’, ‘I think x-rays and MR scans are an important part of my recovery’, ‘Have you been advised by your general practitioner to stay active despite your back pain?’, Have you been advised by a physiotherapist or chiropractor to stay active despite your back pain?’, pain duration (≥ 12 weeks), numerical pain rating (0–10), and the STarT Back Tool (high-risk group) were all considered secondary explanatory variables. The outcome (RMDQ) was adjusted for possible confounders (age, gender, and educational level) in a logistic regression analysis and analysed unadjusted in logistic regression models estimating the odds of clinically relevant improvement (30%) in the RMDQ score (Fig. 1). A statistical analysis plan was published 18 August 2017 (before administration of follow-up questionnaires) [28]. All explanatory variables are reported as adjusted (age, gender, and educational level) and unadjusted odds ratios, supported by numbers of patients with clinically relevant improvements [28]. In addition, a post hoc analysis combining the adjustment for age, gender, and level of education with baseline RMDQ, pain duration, pain intensity, smoking, employment, and comorbidities was conducted. The results were considered significant when P < 0.01. Analyses were performed in Stata (IC version 15.1) (College Station, Texas, USA). This study is registered at ClinicalTrials.gov (registration number: NCT03058315).
Missing values
Imputation of missing data for explanatory variables was a priori planned using Stata’s multiple imputation routine with 20 imputations if the total of missing data was below 10% [28]. If there were more than 10% missing data, we planned to exclude non-complete observations instead of imputing the outcome variable [28].
Power calculation
In a study from New Zealand, 80% of patients with LBP agreed with ‘If you have back pain you should try to stay active‘, and respondents held more positive views about activity if they had consulted a health professional [29]. In our sample, all patients were referred from primary care and had consulted at least one health professional. Consequently, 33% was considered a realistic estimate of the proportion of patients agreeing with: ‘An increase in pain is an indication that I should stop what I’m doing until the pain decreases’ (reply 6–10). Those predicted to disagree (reply 0–5) with ‘An increase in pain is an indication that I should stop what I’m doing until the pain decreases’ comprised 67%. Among patients replying (6–10), 50% were expected to have a clinically relevant improvement in their RMDQ score [27]. Among patients replying [0–5), 70% were expected to receive a clinically relevant improvement in their RMDQ score. With full follow-up, group sizes (33/67), alpha 0.01, and a power of 0.9; 423 patients were needed in the analysis. To account for different group sizes and loss to follow-up, 800 patients needed to be recruited.
Handling of data
The author responsible for the analysis (AR) was blinded to the RMDQ score after 52 weeks while cleaning the dataset (baseline data). A new dataset with only baseline RMDQ and RMDQ after 52 weeks was delivered by (NR) to (AR) after follow-up was completed. This was done to ensure blinding during cleaning and coding.
Results
Between 1 April 2017 and 22 December 2017, 1789 patients with LBP were invited to participate in this study, and 828 agreed. Of these, 816 fulfilled the inclusion criteria and were included (Fig. 1). Follow-up lasted until March 2019, with an average follow-up time of 52 weeks.
Mean age was 52.7 years (SD 13.7), and 454 (55.6%) were women. Of the participants, 739 (90.6%) had chronic LBP; the mean NPR was 5.2 (SD 2.4), and the mean RMDQ score was 14.0 (SD 4.9). Of these, 596 (73.0%) agreed that pain is a warning signal to stop being active, 717 (88.0%) considered MR scans and x-rays to be important for their recovery, and 301 (37.0%) were ‘high-risk’ patients according to the STarT Back Tool (Table 1).
Follow-up data were available for 673 (82.5%) of the patients (Fig. 1). The average improvement of all patients was 3.51 (sd 5.5) points on the RMDQ score. Among patients not considering pain a warning signal, 80 (43.2%) had a favourable functional improvement of ≥30% on the RMDQ compared to 201 (41.2%) among patients considering pain a warning signal to stop being active (Table 2). Adjusted for age, gender, and educational level, no significant difference was found between the two groups (P = 0.542). Without confounder adjustment, the p-value was 0.629.
Among patients not considering x-rays and scans important for their recovery, 36 (42.9%) had a favourable functional improvement of ≥30% on the RMDQ compared to 245 (41.7%) among patients considering x-rays and scans important for their recovery. Adjusted for age, gender, and educational level, no significant difference was found between the two groups (P = 0.836).
Among patients in the STarT Back Tool medium or low-risk group, 201 (46.2%) had a favourable functional improvement compared to 80 (33.8%) among patients in the STarT Back Tool high-risk group. Adjusted for age, gender, and educational level, the difference was statistically significant (P = 0.003).
Pain duration was statistically significantly associated with a clinically relevant improvement in the RMDQ (P < 0.001). Numerical pain rating (P = 0.069) and advice to stay active from a GP (P = 0.218) or a physiotherapist or chiropractor (P = 0.933) were not found to be associated with an improvement in RMDQ.
Discussion
In this observational study, patients considering pain a warning signal to stop being active did not have higher odds of achieving a less favourable functional outcome. We did find, however, that the majority of patients referred from general practice to secondary care hold erroneous beliefs that inactivity and MR scans will help their recovery (Table 1). Holding multiple erroneous beliefs, (presence of fear-avoidance, catastrophic thoughts, and depressive thoughts) and thereby being in the STarT Back Tool high-risk group [14] was associated with not achieving a clinically relevant improvement in function at 52 weeks (Table 2). This could indicate that the change of just one belief is not sufficient to improve the functional outcome of patients and a more complex psycho-behavioural approach is needed. The majority of patients had pain for three months or more. The minority of patients with shorter pain durations reported better outcomes, which is in line with previous findings [30].
Strengths and weaknesses of the study
We applied a one-item global rating (0–10) question to measure the patients’ views on the importance of staying active (part of the Örebro questionnaire [19]). This Danish version of the Örebro has been validated as a complete questionnaire [21]; it showed acceptable measurement properties in terms of test-retest reliability and absolute reliability [21]. The applied single item was pilot tested before the trial for face validity by NR in 10 patients, who understood the question and were able to reply. Applying a cut-off between 5 and 6 was considered a practical solution and is supported by findings from Norway, where patients having a high psychosocial sub-score according to SBT expressed a median fear of working as 10 (IQR, 6–10) [31]. Visual inspection showed that the distribution was not normally distributed and did not reveal the distribution of three or more subgroups. Applying other cut-off points did not considerably change the estimates. Even though dichotomising, in general, can lead to loss of information and thereby loss of power [32], dichotomising of the primary explanatory was found optimal in our analysis. Consequently, we believe that patients’ baseline beliefs about staying active are captured in a reasonable manner with the choice of question. The follow-up percentage of above 80% is a strength of this study as it decreases the risk of retention bias. Intermediate outcome measurements between baseline and 52 weeks were not collected. This is a limitation, since intermediate measurement may have identified potential confounding from recurrence and new episodes. Of the 1789 patients invited, 828 (46%) accepted to participate. We did not collect consent to report on baseline characteristics among non-participants; this may limit the generalisability of the findings and is a weakness of the study. Due to the observational design, it is not possible to make any conclusions on causation, but rather to point towards an association. This appears to be supported by observing other baseline characteristics (Table 1)—patients holding different beliefs regarding activity also differed on other aspects. In the statistical analysis, we described the planned collection of data for patients’ health status (e.g., functional level and pain), behaviours (e.g., sick leave and smoking), beliefs (e.g., about staying active and importance of scans), and treatment received (e.g., receiving advice to stay active) [28]. We made an a priori decision to adjust for age, gender, and level of education [28] to avoid the risk of overcorrection of confounders by adjusting for intermediate variables [33]. However, adjusting for age, gender, and level of education together with the variables baseline RMDQ, pain duration, pain intensity, smoking, employment, and comorbidities did not significantly change the size or direction of estimates.
Comparison with other studies
In this prospective study, we found that 73% of patients considered pain a warning signal to stop being active, which was much more than the expected 33% [28]. Furthermore, a majority of patients hold traditional biomechanical beliefs about pain, including the benefit of x-rays and MR scans. These findings are in line with the findings in a cross-sectional study, which found that patients with LBP held traditional biomedical perspectives of anatomical/biomechanical causes leading to pain [34]. Patients stated that they learned these beliefs from health professionals [34]. This finding is, however, not supported by the present study, in which the majority of patients report having been told by their clinicians to stay active. A vast majority (88%) consider MR scans important for their recovery. A scoping review of patients’ needs for medical services found that the preference for spinal imaging was driven by their desire for a diagnosis but also by the need for the legitimisation of their symptoms [35].
In the STarT Back Tool questions, 5–9 comprise the psychosocial score that determines the high-risk classification [14]. Only 37% of patients in this study were in the STarT Back Tool high-risk group, which was less than expected. In a study among patients managed in Danish general practice, the proportion of patients in the high-risk group was 32% [36]. Furthermore, in a previous study of patients with more severe symptoms, more than 50% of patients referred for fusion or decompression surgery in Denmark were in the high-risk group [37]. In contrast, only 23.6% of patients being referred to secondary care with LBP were in the high-risk group in a Norwegian study [31]. Even though patients in the high-risk group experienced a worse outcome than patients at medium or low risk, still many patients with medium risk or low risk in this study did not achieve a clinically relevant functional improvement. Consequently, all patients may have to be considered at risk, independent of their risk group allocation [38, 39].
Meaning of the study: possible mechanisms and implications for clinicians or policymakers
A high percentage of these patients referred to secondary care for LBP held erroneous beliefs that may hinder their recovery. According to clinical guidelines for the management of LBP [3,4,5,6], primary healthcare providers should address these beliefs at an early stage. Moreover, most patients in this study reported being advised to stay active by their general practitioner (GP), physiotherapist, or chiropractor, but they still considered inactivity helpful and erroneously regarded MR scans to be important for their recovery. Possibly just believing staying active is helpful for recovery is not enough to change outcomes, and a more complex psycho-behavioural approach may be required to improve patient outcomes. This is supported by previous studies from UK general practice indicating that targeting patients’ beliefs moderates the effect of clinicians’ reassurance [40] and that the implicit reassurance provided by GPs is of importance [41]. Furthermore, it was demonstrated that patients needed to be explicitly reassured that they are being taken seriously by their GP, that the GPs want to help them, and their GPs are available to them [41]. Meeting these needs has been demonstrated to be achievable through relationship building [41]. Advice to stay active is a cornerstone of clinical guidelines [3,4,5,6], yet the effects of such advice are unclear. This study indicates that a single belief about physical activity and recovery cannot predict patients’ prognosis in terms of functional ability (RMDQ) among patients in general practice referred to hospital care. Instead, having a range of unhelpful beliefs, as measured with the STarT Back Tool, seemed to be more closely associated with functional capacity after 52 weeks. This study emphasises the need to address multiple psychological beliefs including patients’ fear-avoidant beliefs to obtain better treatment effects in clinical practice and suggests that simply delivering the advice to stay active might not change the functional outcome.
Unanswered questions and future research
Shifting patients’ pain beliefs from the traditional biomedical perspective that pain is an indicator of tissue damage and towards a perspective (based on a contemporary understanding of pain) that supports staying active despite pain has previously been found to be difficult [34] and is likely to be hindered by the beliefs of the clinicians they encounter. A previous study has found moderate evidence that health care professionals with a biomedical orientation or elevated fear-avoidance beliefs themselves are more likely to advise patients to limit physical activities [29], which in turn can affect patients’ outcomes [42]. Consequently, there is a future need for interventions aimed at addressing clinicians’ beliefs about LBP and the benefits of staying active, with a focus on building clinical skills to optimise reassurance [43]. This may enable healthcare professionals to identify and effectively address factors such as fear-avoidance, self-efficacy, catastrophising, and recovery expectations [9, 10] that may importantly influence LBP recovery.
Conclusion
Patients with LBP frequently hold erroneous beliefs that may be detrimental for their recovery. However, considering pain a warning signal was not associated with a favourable functional improvement. In addition, guideline-concordant beliefs about scans and x-rays, having been advised to stay active by a healthcare professional, and patients’ levels of pain were not associated with a favourable functional improvement. However, having chronic pain and belonging to the high-risk group, according to the STarT Back Tool, were associated with worse functional outcomes.
Availability of data and materials
The datasets used and/or analysed during the current study are available from the corresponding author on reasonable request.
Abbreviations
- Eq-5D-3 L:
-
Euroqol 5 dimensions (3 levels) measurement of health-related quality of life
- GP:
-
General practitioner
- IQR:
-
Interquartile range
- LBP:
-
Low back pain
- LBPRS:
-
Low back pain rating scale
- NRS:
-
Numerical rating score
- SD:
-
Standard deviation
References
- 1.
Hoy D, Bain C, Williams G, March L, Brooks P, Blyth F, et al. A systematic review of the global prevalence of low back pain. Arthritis Rheum. 2012;64:2028–37. https://doi.org/10.1002/art.34347.
- 2.
Newton JN, Briggs AD, Murray CJ, Dicker D, Foreman KJ, Wang H, et al. Changes in health in England, with analysis by English regions and areas of deprivation, 1990–2013: a systematic analysis for the Global Burden of Disease Study 2013. Lancet 2015 doi:https://doi.org/10.1016/S0140-6736(15)00195-6 [pii].
- 3.
Low back pain and sciatica in over 16s: assessment and management. NICE guideline [NG59]. 2016. Available at https://www.nice.org.uk/guidance/ng59. Accessed 8 Dec 2019.
- 4.
Wong JJ, Cote P, Sutton DA, Randhawa K, Yu H, Varatharajan S, et al. Clinical practice guidelines for the noninvasive management of low back pain: a systematic review by the Ontario protocol for traffic injury management (OPTIMa) collaboration. Eur J Pain. 2017;21(2):201.
- 5.
Chou R, Deyo R, Friedly J, Skelly A, Hashimoto R, Weimer M, et al. Nonpharmacologic therapies for low Back pain: a systematic review for an American College of Physicians Clinical Practice Guideline. Ann Intern Med. 2017;166(7):493.
- 6.
Oliveira CB, Maher CG, Pinto RZ, Traeger AC, Lin CC, Chenot JF, et al. Clinical practice guidelines for the management of non-specific low back pain in primary care: an updated overview. Eur Spine J. 2018;27(11):2791.
- 7.
Bishop FL, Dima AL, Ngui J, Little P, Moss-Morris R, Foster NE, Lewith GT. "lovely pie in the sky plans": a qualitative study of Clinicians' perspectives on guidelines for managing low Back pain in primary Care in England. Spine (Phila Pa 1976). 2015;40:1842–50.
- 8.
Bishop A, Foster NE, Thomas E, Hay EM. How does the self-reported clinical management of patients with low back pain relate to the attitudes and beliefs of health care practitioners? A survey of UK general practitioners and physiotherapists. Pain. 2008;135:187–95.
- 9.
Foster NE, Bishop A, Thomas E, Main C, Horne R, Weinman J, Hay E. Illness perceptions of low back pain patients in primary care: what are they, do they change and are they associated with outcome? Pain. 2008;136(1–2):177–87.
- 10.
Main CJ, Foster N, Buchbinder R. How important are back pain beliefs and expectations for satisfactory recovery from back pain? Best Pract Res Clin Rheumatol. 2010;24(2):205–17.
- 11.
Glasziou P, Haynes B. The paths from research to improved health outcomes. Evid Based Nurs. 2005;8:36–8.
- 12.
Dima A, Lewith GT, Little P, Moss-Morris FNE, Bishop FL. Identifying patients' beliefs about treatments for chronic low back pain in primary care: a focus group study. Br J Gen Pract. 2013;63:e490–8. https://doi.org/10.3399/bjgp13X669211.
- 13.
Riis A, Jensen CE, Bro F, Maindal HT, Petersen KD, Bendtsen MD, Jensen MB. A multifaceted implementation strategy versus passive implementation of low back pain guidelines in general practice: a cluster randomised controlled trial. Implement Sci. 2016;11:143. https://doi.org/10.1186/s13012-016-0509-0.
- 14.
Hill JC, Whitehurst DG, Lewis M, Bryan S, Dunn KM, Foster NE, et al. Comparison of stratified primary care management for low Back pain with current best practice (STarT Back): a randomised controlled trial. Lancet. 2011 Oct 29;378(9802):1560–71.
- 15.
The Central Denmark Region. Forløbsprogram for lænderygsmerter (Regional guideline for low back pain). Available at https://www.sundhed.dk/content/cms/2/78902_forloebsprogram_laenderyg.pdf. Accessed 8 Dec 2019.
- 16.
Morton L, de Bruin M, Krajewska M, Whibley D, Macfarlane GJ. Beliefs about back pain and pain management behaviours, and their associations in the general population: a systematic review. Eur J Pain. 2019;23(1):15.
- 17.
von Elm E, Altman DG, Egger M, Pocock SJ, Gøtzsche PC, Vandenbroucke JP, STROBE Initiative. Strengthening the Reporting of Observational Studies in Epidemiology (STROBE) statement: guidelines for reporting observational studies. BMJ 2007;335:806–808 doi:335/7624/806 [pii].
- 18.
Pedersen KM, Andersen JS, Sondergaard J. General practice and primary health care in Denmark. J Am Board Fam Med. 2012;25(Suppl 1):S34–8.
- 19.
Linton SJ, Nicholas M, MacDonald S. Development of a short form of the Örebro Musculoskeletal Pain Screening Questionnaire. Spine (Phila Pa 1976) 2011;15;36(22):1891–5. doi: https://doi.org/10.1097/BRS.0b013e3181f8f775.
- 20.
Spørgeskemaer.dk [Danish). Available at http://www.spoergeskemaer.dk/ryg-skemaer/psykosociale. Accessed 5 Sept 2019.
- 21.
Oxfeldt, M. Danish short form Örebro Musculoskeletal Pain Screening Questionnaire – translation, cross-cultural adaptation, and reliability. Umeå University, Faculty of Medicine, Department of Community Medicine and Rehabilitation, Physiotherapy. Abstract available at http://umu.diva-portal.org/smash/record.jsf?pid=diva2%3A1150164&dswid=3904. Accessed by 7 Dec 2019.
- 22.
Farrar JT, Young JP,Jr, LaMoreaux L, Werth JL, Poole RM. Clinical importance of changes in chronic pain intensity measured on an 11-point numerical pain rating scale. Pain 2001;94:149–158 doi:https://doi.org/10.1016/s0304-3959(01)00349-9 [pii].
- 23.
Morso L, Albert H, Kent P, Manniche C, Hill J. Translation and discriminative validation of the STarT Back screening tool into Danish. Eur Spine J. 2011;20:2166–73. https://doi.org/10.1007/s00586-011-1911-6.
- 24.
Cortes J, Blanco JF, Pescador D, Asensio N, Castro C, Herrera JM. New model to explain the EQ-5D VAS in patients who have undergone spinal fusion. Qual Life Res. 2010;19:1541–50. https://doi.org/10.1007/s11136-010-9714-5.
- 25.
Roland MO, Morris RW. A study of the natural history of back pain. Part 1: development of a reliable and sensitive measure of disability in low back pain. Spine. 1983;8(2):141–4.
- 26.
Ostelo RW, Deyo RA, Stratford P, Waddell G, Croft P, Von Korff M, et al. Interpreting change scores for pain and functional status in low back pain: towards international consensus regarding minimal important change. Spine (Phila Pa 1976). 2008;33:90–4. https://doi.org/10.1097/BRS.0b013e31815e3a10.
- 27.
Jordan K, Dunn KM, Lewis M, Croft P. A minimal clinically important difference was derived for the Roland-Morris disability questionnaire for low back pain. J Clin Epidemiol. 2006;59:45–52 doi:S0895-4356(05)00262-3 [pii].
- 28.
Riis A, Karran EL, Jørgensen A, Holst, Rolving, N. Statistical analysis plan. Does disease perception influence functional outcome among patients with low back pain? A prospective cohort study with 52 weeks follow-up. Available at: http://vbn.aau.dk/files/261674588/Statistical_analysis_plan_AllanRiis_1808_2017.pdf. Accessed 5 Sept 2019.
- 29.
Darlow B, Perry M, Stanley J, et al. Crosssectional survey of attitudes and beliefs about back pain in New Zealand. BMJ Open. 2014;4:e004725.
- 30.
Jess MA, Cormac R, Hamilton S, Wellburn S, Atkinson G, Greenough C, et al. Does duration of pain at baseline influence clinical outcomes of low Back pain patients managed on an evidence-based pathway? Spine (Phila pa 1976). 2018 Feb 21. https://doi.org/10.1097/BRS.0000000000002612.
- 31.
Unsgaard-Tøndel M, Kregnes IG, Nilsen TIL, Marchand GH, Askim T. Risk classification of patients referred to secondary care for low back pain. BMC Musculoskeletal Disord. 2018;19:166.
- 32.
Altman DG, Royston P. The cost of dichotomising continuous variable. BMJ. 2006;332:1080.
- 33.
Schistermana EF, Coleb SR, Plattc PW. Overadjustment Bias and unnecessary adjustment in epidemiologic studies. Epidemiology. 2009 July;20(4):488–95. https://doi.org/10.1097/EDE.0b013e3181a819a1.
- 34.
Setchell J, Costa N, Ferreira M, Makovey J, Nielsen M, Hodges PW. Individuals' explanations for their persistent or recurrent low back pain: a cross-sectional survey. BMC Musculoskelet Disord. 2017;18(1):466.
- 35.
Chou L, Ranger TA, Peiris W, Cicuttini FM, Urquhart DM, Sullivan K, et al. Patients' perceived needs for medical services for non-specific low back pain: a systematic scoping review. PLoS One. 2018;13(11):e0204885.
- 36.
Riis A, Rathleff MS, Jensen CE, Jensen MB. Predictive ability of the start back tool: an ancillary analysis of a low back pain trial from Danish general practice. BMC Musculoskelet Disord. 2017;23;18(1):360.
- 37.
Storm L, Rousing R, Andersen MD, Carreon LY. Usefulness of the STarT Back Screening Tool to predict pain problems after lumbar spine surgery. Dan Med J. 2018;65(12).
- 38.
Karran EL, McAuley JH, Traeger AC, Hillier SL, Grabherr L, Russek LN, Moseley GL. Can screening instruments accurately determine poor outcome risk in adults with recent onset low back pain? A systematic review and meta-analysis. BMC Med. 2017;15(1):13.
- 39.
Karran EL, Traeger AC, McAuley JH, Hillier SL, Yau YH, Moseley GL. The value of prognostic screening for patients with low Back pain in secondary care. J Pain. 2017;18(6):673.
- 40.
Holt N, Mansell G, Hill JC, Pincus T. Testing a model of consultation-based reassurance and Back pain outcomes with psychological risk as moderator: a prospective cohort study. Clin J Pain. 2018;34(4):339.
- 41.
Holt N, Pincus T, Vogel S. Reassurance during low back pain consultations with GPs: a qualitative study. Br J Gen Pract. 2015;65(639):e692–701.
- 42.
Jonsdottir S, Ahmed H, Tómasson K, Carter B. Factors associated with chronic and acute back pain in Wales, a cross-sectional study. BMC Musculoskelet Disord. 2019 May 15;20(1):215. https://doi.org/10.1186/s12891-019-2477-4.
- 43.
Schemer L, Schroeder A, Ørnbøl E, Glombiewski JA. Exposure and cognitive-behavioural therapy for chronic back pain: an RCT on treatment processes. Eur J Pain. 2019 Mar;23(3):526–38. https://doi.org/10.1002/ejp.1326.
- 44.
Central Denmark Region homepage. When is approval from an ethical committee required? (Danish). Available at https://www.rm.dk/sundhed/faginfo/forskning/de-videnskabsetiske-komiteer/anmeldelse/hvilke-projekter-skal-anmeldes/. Accessed 26 Sept 2019.
Acknowledgements
Not applicable.
Funding
AR was funded by a postdoc grant from the Novo Nordisk Foundation (NNF17OC0024422). They had no role in the study design, writing of the manuscript, or the decision to submit the manuscript for publication.
Author information
Affiliations
Contributions
AR, ELK, AJ, SH, and NR initially conceptualised this manuscript. AR, JLT, and NR planned the follow-up procedures. AR and NR administered follow-up questionnaires and reminders when needed. AR, ELK, AJ, SH, and NR authored the statistical analysis plan. AR cleaned and prepared the dataset. AR and NR analysed the data. AR and JLT prepared the initial manuscript draft. AR, ELK, JLT, AJ, SH, and NR read and approved the final manuscript.
Corresponding author
Ethics declarations
Ethics approval and consent to participate
Other than filling out questionnaires, patients did not suffer any harm or inconvenience by participation. Patients gave written informed consent. This is a questionnaire study, and all patients receive treatment as usual. Consequently, approval from an ethics committee is not required, according to the Danish national guidelines [44]. The trial is registered with the Danish Data Protection Agency (Central Denmark Region, journal no. 1–16–02-23-17). The study follows Responsible Research and Innovation and the Danish Code of Conduct for Research Integrity. Reporting and storage of data are in accordance with EU Guidelines on FAIR Data Management in Horizon 2020 (Version 3.0, 26 July 2016).
Consent for publication
Not applicable.
Competing interests
AR is an associated editor for BMC Musculoskeletal Disorders. The other authors declare that they have no competing interests.
Additional information
Publisher’s Note
Springer Nature remains neutral with regard to jurisdictional claims in published maps and institutional affiliations.
Rights and permissions
Open Access This article is distributed under the terms of the Creative Commons Attribution 4.0 International License (http://creativecommons.org/licenses/by/4.0/), which permits unrestricted use, distribution, and reproduction in any medium, provided you give appropriate credit to the original author(s) and the source, provide a link to the Creative Commons license, and indicate if changes were made. The Creative Commons Public Domain Dedication waiver (http://creativecommons.org/publicdomain/zero/1.0/) applies to the data made available in this article, unless otherwise stated.
About this article
Cite this article
Riis, A., Karran, E.L., Thomsen, J.L. et al. The association between believing staying active is beneficial and achieving a clinically relevant functional improvement after 52 weeks: a prospective cohort study of patients with chronic low back pain in secondary care. BMC Musculoskelet Disord 21, 47 (2020). https://doi.org/10.1186/s12891-020-3062-6
Received:
Accepted:
Published:
Keywords
- Low Back pain
- Referral and consultation
- Diagnostic imaging
- Patients’ beliefs, staying active
- Functional improvement
