Fig. 5
From: Major ceRNA regulation and key metabolic signature analysis of intervertebral disc degeneration

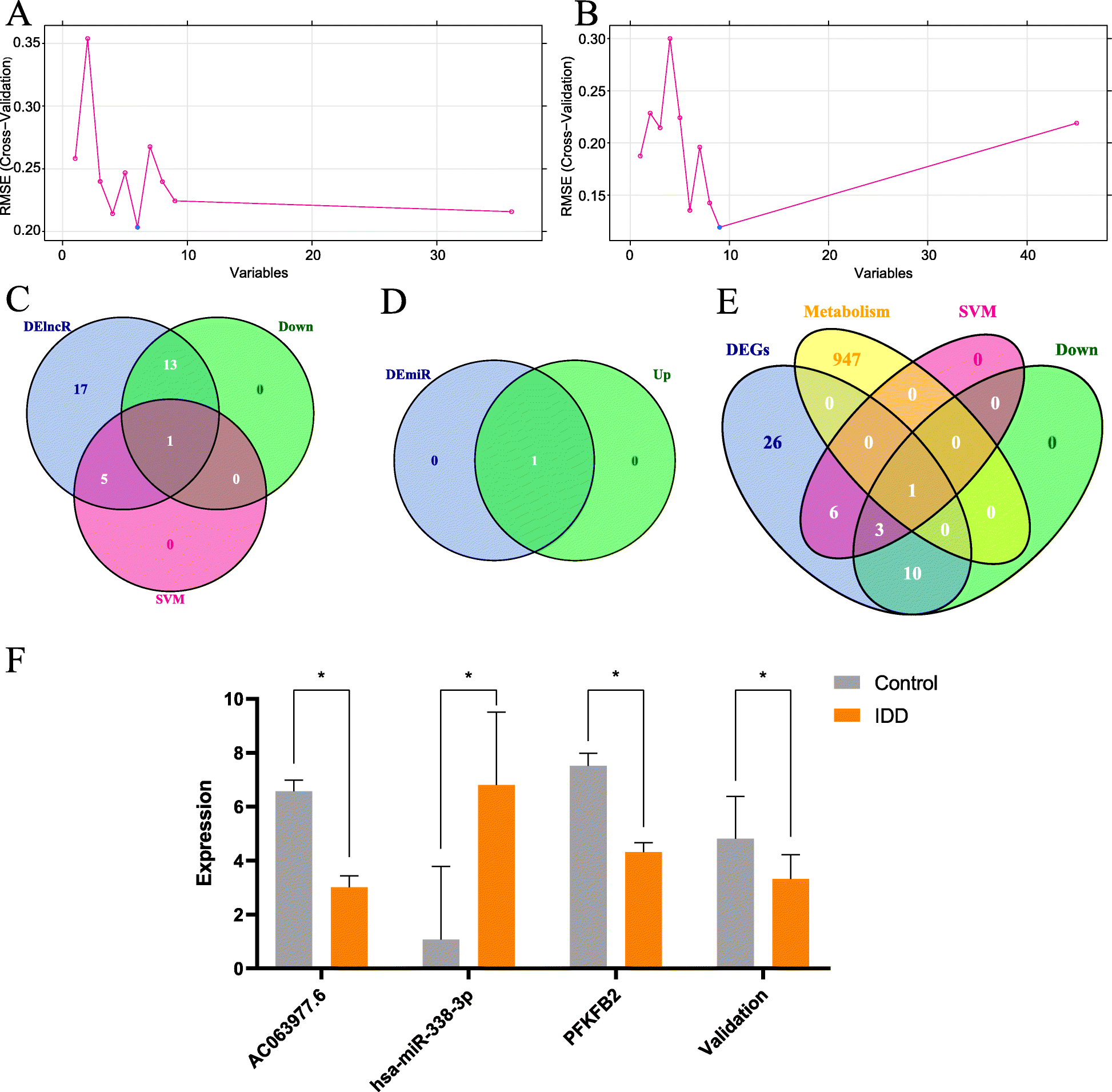
Screening for key metabolic gene and associated ceRNAs. SVM for screening core DElncRNA (a). SVM for screening core DEGs (b). A 3 set Venn diagram (c). The pink circle represents for results of SVM with DElncRNAs, the blue circle represents for DElncRNAs, and the green circle represents for genes with low expression. A 2 set Venn diagram (d): the blue circle represents for batch normalized DEmiRNAs, and the green circle represents for genes with high expression. A 3 set Venn diagram (e): the pink circle represents for results of SVM with DEGs, the blue circle represents for DEGs, the yellow circle represents for dataset of metabolic genes, and the green circle represents for genes with low expression. The expression profile of metabolic gene and associated ceRNAs in cotrol cohort and IDD cohort (AC063977.6, miR-338-3p, PFKFB2,). Expressional values are means ± SD; *, p < 0.05 (f). The expression profile also numerically shown in supplementary Table 7. Validation represents the PFKFB2 expression profile in validation dataset (GSE70362 merging GSE56081)